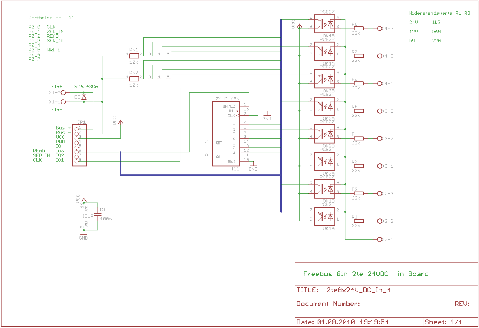
8 fach Binäreingang für 24V DC mit gemeinsaman GND

Aus der Idee des 16in 4TE heraus machte ich mir Gedanken ob nicht auch ein 8in im
2TE Gehäuse Platz findet. Ich nahm dazu Optokoppler mit mehreren Einheiten in einem Gehäuse
und ein Schieberegister. Als Anzeige kommt ebenfalls ein Schieberegister zur Anwendung.
Hier der Schaltplan:

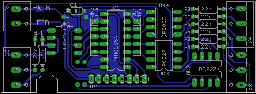
Zudem noch das Bild der Platine:

Die passende Software liegt im Softwaremenü des 8in (SPI Version).
Die VD ist auch die gleiche wie bei den anderen 8inVersionen
|